中国政府网  |   山西省政府  |   长治市政府 今天是

热点查询:长治沁源旅游

当前位置:首页 > 沁源县商务专栏 > 沁源县商务专栏

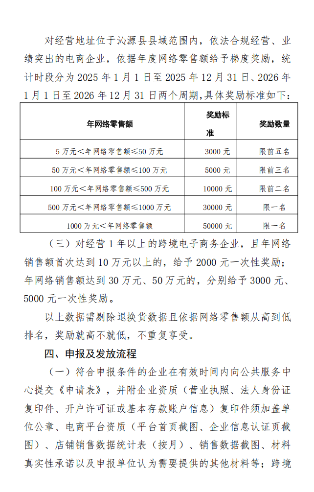
沁源县沁河乡村e镇关于农村电商高质量发展奖补政策实施方案

 时间:2026-03-11 11:30       大    中    小      来源: 沁源县商务中心